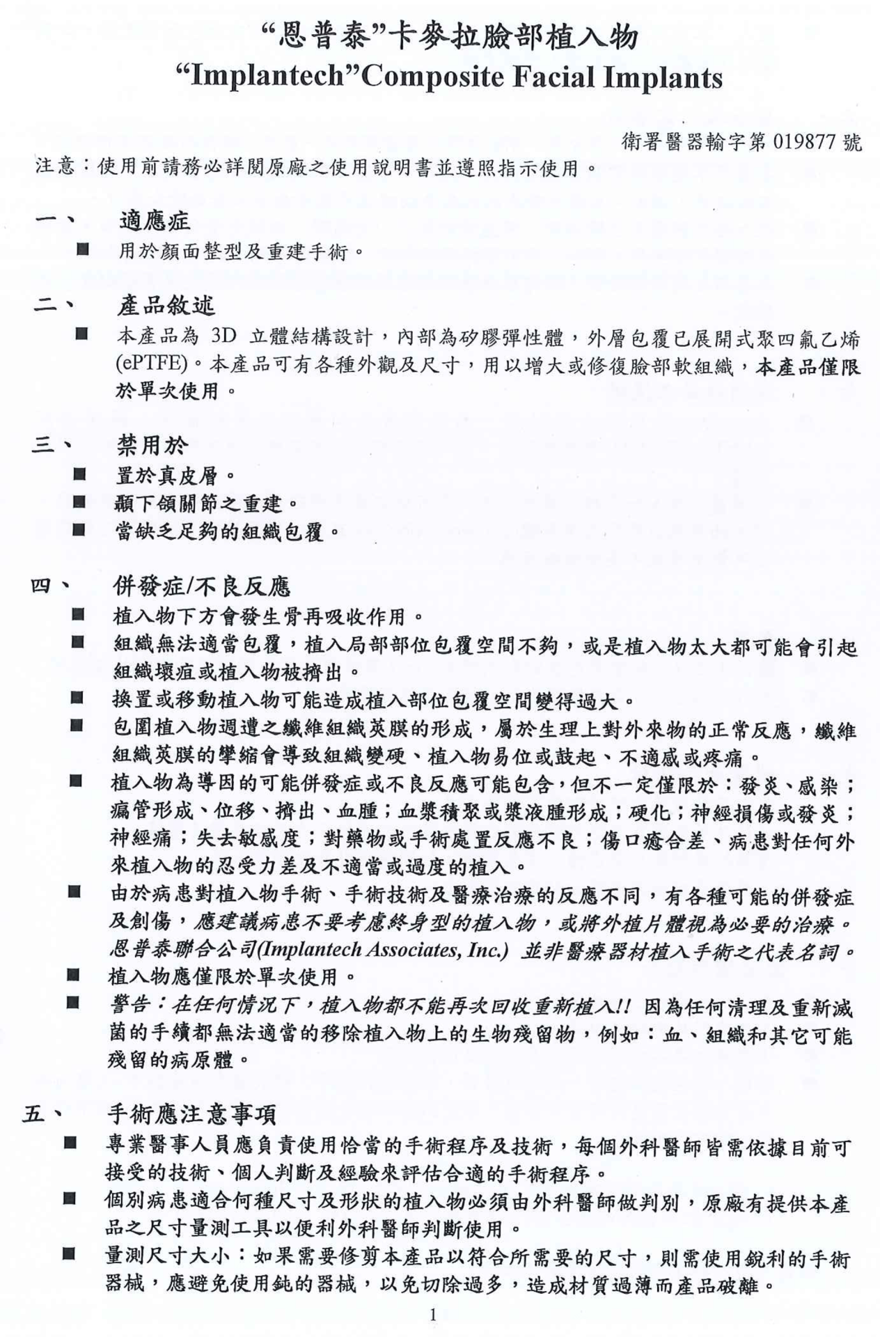
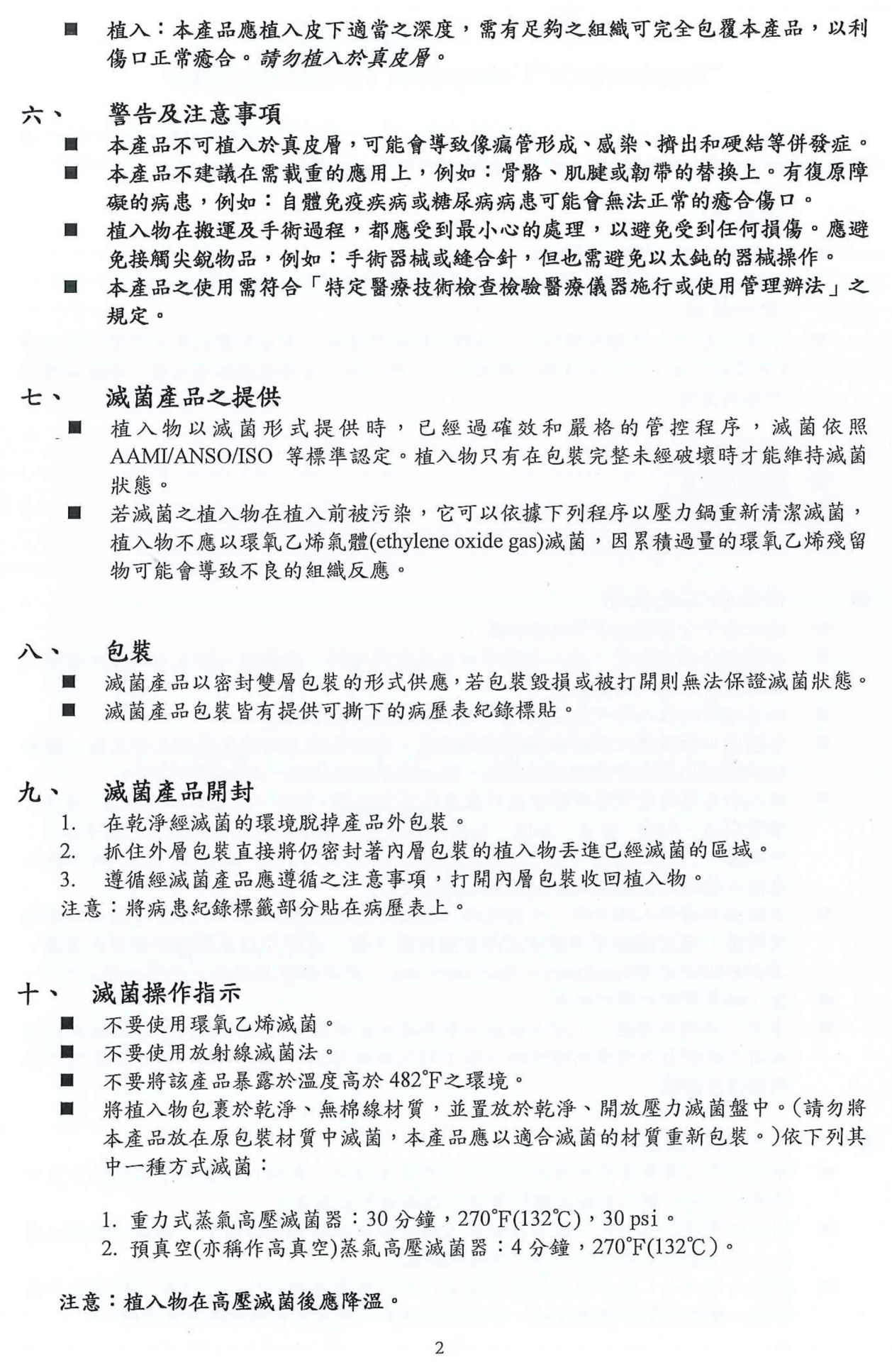
卡麥拉隆鼻手術材料介紹與穿出風險

卡麥拉隆鼻手術
卡麥拉隆鼻(俗稱)“恩普泰”複合材質臉部植入物(Implantech Composite Facial Implants),是一種"複合材質"所製成的人工鼻模,內層矽膠、外層聚四氟乙烯(ePTFE或Goretex),合為一體成型。因內層保有矽膠的彈性,所以塑形的弧度尚為理想;而外層為聚四氟乙烯(ePTFE)的材質,可降低與人體相容性不佳而造成的莢膜攣縮及位移的問題,卡麥拉隆鼻有鈣化可能性,但機率較小,其所擁有觸感自然與感染率低等優點。

圖片來源:http://www.implantech.com/,如有侵權請告知,立即刪除
自古至今人類對美的崇尚沒有停止過,人們追求完美,從服裝、妝容到外貌,尤其近幾年來韓國流行文化崛起,台灣人受到韓劇、韓星審美觀影響,興起韓式整型,割雙眼皮、隆鼻等整型技術不斷進步,人們更加追求自然、理想的鼻型,尋求完美比例。
近年來,陸續出現二段式及三段式等隆鼻手術,其所使用的為 L 型鼻膜,並在鼻頭和鼻柱墊上軟骨,希望藉此可改善一體化隆鼻手術植入物穿出鼻頭的問題,但術後追蹤顯示,並無法完全避免植入物穿破軟骨及穿出皮膚表層問題,而且鼻頭與鼻孔的比例仍不正常,院長邱浚彥醫師表示I型鼻膜的卡麥拉隆鼻手術,可同時達到避免植入物穿出、精細雕塑自然鼻型的等兩大目標。

卡麥拉隆鼻手術,是將鼻部型態分成上下鼻頭、鼻樑(背)、內鼻翼、鼻柱等五部分,分別針對不同鼻部型態進行自然精細的隆鼻手術。
卡麥拉隆鼻優點
美國FDA和台灣衛生署核准合法複合式鼻模且擁有產品保證卡
自然不位移且永久性植入
感染率低
安全、低風險,可重複消毒
一體成型,軟硬適中
生物相容性佳,不易產生排斥
彈性與軟骨相似
植入後曲線自然
術後若不滿意可移出
不會造成組織沾黏,故取出容易
卡麥拉隆鼻適應症
- 曾經做了矽膠隆鼻而不滿意或不滿意自身鼻形者
- 朝天鼻、鼻翼或鼻樑過寬
- 莢膜攣縮、鼻歪、短鼻或鼻中膈缺損
各種隆鼻植入物材質比較
| 矽膠隆鼻 | 卡麥拉隆鼻 | Gore-tex隆鼻 | 自體肋骨隆鼻 | |
| 硬度 | 軟 | 軟 | 自然 | 自體肋骨 |
| 觸感 | 較硬 | 佳 人工血管等級 | 更佳 血管心臟等級 | 觸感佳 自體肋骨 |
| 延長鼻頭 | ○ | ○ | ○ | ○ |
| 支撐鼻頭 | ○ | ○ | ○ | ○ |
| 人體結合度 | X | ○ | ○ | ○ |
| 筴膜攣縮 | 可能性偏高 | 幾乎不會 | X | X |
| 發炎反應 | 高 | 中等 | 低 | 極低 |
| 位移變形 | 容易位移 | 不易位移 | 不易位移 | 不易位移 |
感染率 | 高 | 中 | 低 | 較低 |
| X光影像 | 會發現 | 會發現 | 不易發現 | 不易發現 |
| 價格 | 低 | 中 | 中高 | 高 |
卡麥拉隆鼻診療時間
- 手術時間:2~3小時
- 恢復期:1~2週(依個人體質而異)
- 術後第3天:拆止血棉
- 術後第7天:拆板及拆線
卡麥拉隆鼻熱門案例

其它熱門案例
隆鼻常見Q&A
Q. 什麼是韓式隆鼻?
Q. 什麼樣的人不適合做隆鼻手術呢?
Q. 隆鼻植入物有哪些選擇?
Q. 注射式玻尿酸或晶亮瓷隆鼻等微整方式與立體結構式隆鼻整形手術哪個比較好?
Q. 我以前去做過微整形,打微晶瓷,我還可以做隆鼻手術嗎?
Q. 隆鼻二段、三段、四段差別是什麼?
Q. 多數東方人常見的鼻型問題有哪些?
Q. 隆鼻手術完,我還可以戴眼鏡嗎?如果戴眼鏡是不是會把鼻子壓壞呢?
Q. 二次隆鼻手術真的會比第一次隆鼻手術困難嗎?
Q. 隆鼻手術後會不會造成「鼻子不適」或衍生「呼吸的問題」?
※注意事項:特殊病史,高血壓,高血壓史,懷孕,嚴重糖尿病,療程期間有妊娠計畫,肝腎功能損害,免疫系統異常等,或其他經醫師判斷不適合此療程者。
※法喬醫美診所提醒您:任何手術或療程合併本身的風險,此處僅作為輔助診療說明與衛生教育,並非每個人都適合,實際仍須由醫師當面與您進行評估溝通,請親自與醫師當面進行評估診斷,了解相關適應症,禁忌症,再決定是否進行醫療處置。
手術流程與特色
手術醫師術前評估及諮詢
進行醫療手術前,為了避免手術風險,醫師會仔細的諮詢及評估,確保您的身心狀況適合進行手術。
3D影像模擬
法喬引進Vectra 微擬3D影像模擬系統,顧客可以預先看見術後可能的成果,也有助於醫師與顧客進行術前溝通,使手術更貼近顧客的期望。
術前麻醉抽血檢驗評估
術前將抽取您的血液進行精密檢驗,以了解您的身體狀況是否適合進行手術及麻醉,保障您的生命安全。
醫護人員術前衛教
法喬醫護人員將於手術前仔細說明手術注意事項,包含手術可能引起的併發症、風險及術後如何照護,說明當中若有任何疑問,可以詢問我們的醫護人員。
完善醫療設備,具公信力單位認證
法喬醫美診所榮獲醫策會美容醫學品質認證,通過專業醫療人員資格、麻醉醫師及安全規範、手術安全流程、醫療環境安全、消防及感染管制、顧客服務等多項標準,提供「安全且誠信」的醫療環境給每一位顧客。
合格醫師
法喬的手術醫師皆擁有專業的執照與專科醫師訓練,並定期赴海內外參加研討會及進修,手術經驗豐富。




